全国服务热线:
0951-6028943校长 徐文斌 13995295981
负责人 崔老师 13995098356
胡老师13389584873 张老师13389582854
杨老师 13389584602 卓然老师18209681817
李老师 13389588943
地址:银川市新华街中心巷132号中房富力城A座3楼308室
发布日期:2021-10-11 点击次数:2793
抄报流程
一般纳税人抄报流程

小规模纳税人抄报流程

(注意:此流程为小规模季度申报纳税人的抄报流程)

税务UKey版抄报税办法
请您在计算机连接互联网状态下登陆开票软件进行发票汇总上传工作:
一般纳税人抄报方法:汇总上传-纳税申报-反写监控
(1)系统自动进行上报汇总(或手工抄税数据管理-汇总上传-上报汇总)



查询是否反写成功


金税

汇总报送起始日期:2021年11月01日
汇总报税资料:无
或者您只看锁死日期更新到2021年11月,汇总报税资料“无”
此状态说明您2021年10月已经完成清卡工作








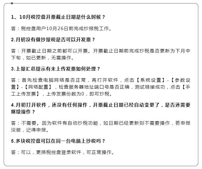
常见问题

10月重大新规
将影响你我生活
一、住房租赁企业中的增值税一般纳税人向个人出租住房取得的全部出租收入,可以选择适
用简易计税方法,按照5%的征收率减按1.5%计算缴纳增值税,或适用一般计税方法计算缴
纳增值税。住房租赁企业中的增值税小规模纳税人向个人出租住房,按照5%的征收率减按
1.5%计算缴纳增值税。
住房租赁企业向个人出租住房适用上述简易计税方法并进行预缴的,减按1.5%预征率预缴
增值税。
二、对企事业单位、社会团体以及其他组织向个人、专业化规模化住房租赁企业出租住房的
,减按4%的税率征收房产税。
三、对利用非居住存量土地和非居住存量房屋(含商业办公用房、工业厂房改造后出租用于
居住的房屋)建设的保障性租赁住房,取得保障性租赁住房项目认定书后,比照适用第一条
、第二条规定的税收政策,具体为:住房租赁企业向个人出租上述保障性租赁住房,比照适
用第一条规定的增值税政策;企事业单位、社会团体以及其他组织向个人、专业化规模化住
房租赁企业出租上述保障性租赁住房,比照适用第二条规定的房产税政策。
保障性租赁住房项目认定书由市、县人民政府组织有关部门联合审查建设方案后出具。
四、本公告所称住房租赁企业,是指按规定向住房城乡建设部门进行开业报告或者备案的从
事住房租赁经营业务的企业。
本公告所称专业化规模化住房租赁企业的标准为:企业在开业报告或者备案城市内持有或者
经营租赁住房1000套(间)及以上或者建筑面积3万平方米及以上。各省、自治区、直辖市
住房城乡建设部门会同同级财政、税务部门,可根据租赁市场发展情况,对本地区全部或者
部分城市在50%的幅度内下调标准。
五、各地住房城乡建设、税务部门应加强信息共享。市、县住房城乡建设部门应将本地区住
房租赁企业、专业化规模化住房租赁企业名单以及保障性租赁住房项目认定书传递给同级税
务部门,并将住房租赁企业、专业化规模化住房租赁企业名单予以公布并动态更新,共享信
息具体内容和共享实现方式由各省、自治区、直辖市住房城乡建设部门会同税务部门共同研
究确定。
六、纳税人享受本公告规定的优惠政策,应按规定进行减免税申报,并将不动产权属、房屋
租赁合同、保障性租赁住房项目认定书等相关资料留存备查。
七、本公告自2021年10月1日起执行。《财政部 国家税务总局关于廉租住房 经济适用住房
和住房租赁有关税收政策的通知》(财税〔2008〕24号)第二条第(四)项规定同时废止。

